公司地址:昆山市千燈鎮善浦西路26號 公司電話Tel:0512-50139595 電子郵件Email: steven@pcbvia.com
2014年7月31日,美國伊利諾伊州班諾克本-IPC-國際電子工業聯接協會發布《6月份北美地區PCB行業調研統計報告》,6月份銷售量與上月持平,但是訂單量的增長把訂單出貨比推高到平衡
德國PCB(印制電路板)制造商2014年5月份銷售額年增4.2%,而首五個月的累計銷售額亦同比增長3.7%。 德國電氣電子行業協會 (ZVEI PCB and Electronic Systems) 指出,五月份的
昆山SMT 中國大西部作為地方政府大力承接產業轉移的聚集地,在土地優惠、稅收優惠、免費代招工等方面都對東部企業有很大的吸引力,同時,在以成都和重慶為核心的輻射區域發展
生產PCB制程用微型鉆針的尖點科技(8021-TW)在2014年第2季營收以7.97億元創新高,其經生產的濟規模將有助于拉抬其獲利向上,而尖點科技今天除息約0.8元,除息參考價28.55元,今天開
年以來,LED照明市場需求的快速擴張,給整個LED照明配套供應鏈上的企業帶來了巨大的發展機遇。 “受益于LED照明市場需求的提升,初步預估今年中信華LED照明用線路板產能可
今年以來,廣德經濟開發區加快平臺建設步伐,以推進產城融合為目標,重點推進祠山崗綜合服務區、濱河商務區和三期起步區市政道路、綠化亮化、安置小區、標準化廠房以及配套設施
今年以來PCB產業明顯復甦,PCB產業上游銅箔基板(CCL)廠臺光電子(2383-TW) 的2014年9月的的營收再現佳績,營收以17.87億元再刷新歷史新高紀錄;同時,臺光電2014年第3季的營收也以50
印刷電路板的制作過程 我們來看一下印刷電路板是如何制作的,以四層為例。 四層PCB板制作過程: 1.化學清洗—【Chemical Clean】 為得到良好質量的蝕刻圖形,就要確保抗
制造線路板的工廠在廢氣處理設施爆炸后還繼續生產?昨日,有網友反映,西鄉PCB制造廠龍江實業廢氣處理設施爆炸后仍繼續生產。 名為《深圳寶安區西鄉PCB制造廠龍江實業廢氣處
隨著穿戴式裝置市場逐漸普及,帶動曲面及軟性面板的需求,根據NPDDisplaySearch預估,2023年曲面的觸控顯示市場將達到270億美元的市場規模,為此各家觸控大廠都針對曲面或軟性觸控
大昌微線集團(00567.HK) +0.010 (+2.299%) 宣布,有關2013年1月集團在惠州市主要線路板生產基地的火災意外保險索賠,保險公司最終賠款總額為5800萬人民幣(約7310萬港元),即集團
省環保廳近日發出對福清兩家企業違法行為的處罰決定,均涉及未按規定處理或轉移危險廢物。兩家企業均被處罰21萬元。 其中,福清三照電子有限公司未經批準,擅自將生產
廢棄PCB再利用技術的新進展
最新PCB設計理論
技術改造是PCB制造企業生存以及持續發展的重要手段
pcb鉆孔機的操作技術及流程詳解
淺談PCB油墨特性及其使用注意事項
昆山PCB公司-緯亞電子訊:飛針測試是一個檢查PCB電性功能的方法(開短路測試)之一。飛測試機是一個在制造環境測試PCB抄板的系統。不是使用在傳統的在線測試機上所有的傳統針床(bed-of-nails)界面,飛針測試使用四
昆山PCB公司-緯亞電子訊:雙面板抄板方法: 1.掃描線路板的上下表層,存出兩張BMP圖片。 2.打開抄板軟件Quickpcb2005,點“文件”“打開底圖”,打開一張掃描圖片。用PAGEUP放大屏幕,看
杭州PCB公司-緯亞電子:1: 印刷導線寬度選擇依據: 印刷導線的最小寬度與流過導線的電流大小有關: 線寬太小,剛印刷導線電阻大,線上的電壓降也就大,影響電路的性能, 線寬太寬,則布線密度不高,板面積增加,除了增
杭州PCB公司-緯亞電子:大家都知道理做PCB板就是把設計好的原理圖變成一塊實實在在的PCB電路板,請別小看這一過程,有很多原理上行得通的東西在工程中卻難以實現,或是別人能實現的東西另一些人卻實現不了,因此說做
杭州PCB公司-緯亞電子: 關鍵字: PCB線路板 電磁干擾 主板維修 PCB生產 PCB加工 PCB設計 ATE電路板設計 手機PCB板 PCB抄板 PCB改板 電路板抄板 PCB制板 單面板 雙層板 樣機制作 設計軟件 在電子設計中,PCB是
杭州PCB公司-緯亞電子:根據不同的設備狀況,本文只適用部分PCB廠商 一.焊盤重疊 焊盤(除表面貼裝焊盤外)的重疊,也就是孔的重疊放置,在鉆孔時會因為在一處多鉆孔導致斷鉆頭、導線損傷。 二.圖形層的濫用 1. 違反
杭州PCB公司-緯亞電子:電磁兼容測試對即將進入市場的電子產品是非常重要的一項測試,但以往的測試只能得出能否通過的結果,不能提供更多有用信息。本文介紹利用高速自動掃描技術測量電磁輻射,檢測PCB板上電磁場的變
杭州PCB公司-緯亞電子: 自制線路板PCB方法1: 1.將敷銅板裁成電路圖所需尺寸。 2.把蠟紙放在鋼板上,用筆將電路圖按1:1刻在蠟紙上,并把刻在蠟紙上的電路圖按電路板尺寸剪下,剪下的蠟紙放在所印敷銅板上。取少量油漆與 滑
杭州PCB公司-緯亞電子:1、“層(Layer) ”的概念 與字處理或其它許多軟件中為實現圖、文、色彩等的嵌套與合成而引入的“層”的概念有所同,Protel的“層”不是虛擬的,而是印刷板材
杭州PCB公司-緯亞電子:大家都知道理做PCB板就是把設計好的原理圖變成一塊實實在在的PCB電路板,請別小看這一過程,有很多原理上行得通的東西在工程中卻難以實現,或是別人能實現的東西另一些人卻實現不了,因此說
杭州PCB公司-緯亞電子: 六類模塊的核心部件是線路板,它的設計結構、制作工藝,基本上決定了產品的性能指標。國內的同行在設計其PCB時,往往對于其失效機理理解不透徹,導致產品性能指標不夠高或不能滿足要求。 本文
杭州PCB公司-緯亞電子:在印刷電路板的生產過程中由于一些方面的原因,會造成有些細線斷線,影響產品質量。通過修補的方法可以提高合格率,降低損耗。線路板斷線可以通過銀漿或專用的PCB修補機進行修補,也有的用戶也用
杭州PCB公司-緯亞電子:1)網印前應首先對印制板材料的性質作進一步了解并加以確認。 2)網印前對網版進行認真地檢查。 3)網印結束后必須把網版用溶劑清洗干凈,不能留有一點印料,否則將會引起堵孔。 4)不是在萬不
杭州PCB公司-緯亞電子訊: 1: 印刷導線寬度選擇依據: 印刷導線的最小寬度與流過導線的電流大小有關: 線寬太小,剛印刷導線電阻大,線上的電壓降也就大,影響電路的性能, 線寬太寬,則布線密度不高,板面積增加,除了增
杭州PCB公司-緯亞電子:液態感光線路油墨應用工藝 引 言 : CB制造工藝(Technology)中,無論是單、雙面板及多層板(MLB),最基本、最關鍵的工序之一是圖形轉移,即將照相底版(Art-work)圖形轉移到敷銅箔基材上。圖形轉移是生產
杭州PCB公司-緯亞電子: 電磁干擾是由電磁效應而造成的干擾,由于PCB上的元器件及布線越來越密集,如果設計不當就會產生電磁干擾。 為了抑制電磁干擾,可采取如下措施: (1)合理布設導線 印制線應遠離干擾源且不能
杭州PCB公司-緯亞電子:摘要:為了滿足電子工業對于禁用鉛的迫切要求,印刷電路板(PCB)工業正將最后表面處理從熱風整平的噴錫(錫鉛共晶)轉移到其他表面處理,其中包括有機保護膜(OSP)、沉銀、沉錫以及化學鎳沉金。由于OSP膜
杭州PCB公司-緯亞電子訊:1、作用與特性 PCB(是英文Printed Circuie Board印制線路板的簡稱)上用鍍鎳來作為貴金屬和賤金屬的襯底鍍層,對某些單面印制板,也常用作面層。對于重負荷磨損的一些表面,如開關觸
杭州PCB公司-緯亞電子:印制電路高精密度化是指采用細密線寬/間距、微小孔、狹窄環寬(或無環寬)和埋、盲孔等技術達到高密度化。而高精度是指“細、小、窄、薄”的結果必然帶來精度高的要求,以線寬為例:O.
杭州PCB抄板公司-緯亞電子:PCB制作技術,包含計算機輔助制造處理技術,也即是CAD/CAM,還有光繪技術,光繪工藝的一般流程是:檢查文件一確定工藝參數一CAD文件轉 Gerber文件一CAM處理和輸出。 關健字:PCB制版技術,Gerbe
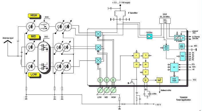
杭州PCB抄板公司-緯亞電子:今天,電視機與視訊轉換盒應用中的大多數調諧器采用的都是傳統單變換MOPLL概念。這種調諧器既能處理模擬電視訊號也能處理數字電視訊號,或是同時處理這兩種電視訊號(即所謂的混合調諧器)。在
杭州PCB抄板公司-緯亞電子訊:復雜的物理和電氣規則,高密度的元器件布局,以及更高的高速技術要求,這一切都增加了當今PCB設計的復雜性,不管是在設計過程的哪一個階段,設計師都需要能夠輕松地定義,管理和確認簡單的物理/間距
杭州PCB抄板公司-緯亞電子:如今的開關穩壓器和電源越來越緊湊,性能也日益強大,而越來越高的開關頻率是設計人員面臨的主要問題之一,正是它使得PCB的設計越來越困難。事實上,PCB版圖已經成為區分好與差的開關電源設計的分
杭州PCB抄板公司-緯亞電子訊: 回顧近年來電子工業工藝發展歷程,可以注意到一個很明顯的趨勢就是回流焊技術。原則上傳統插裝件也可用回流焊工藝,這就是通常所說的通孔回流焊接。其優點是有可能在同一時間內完成所有的
杭州PCB抄板公司-緯亞電子: 飛針測試是一個檢查PCB電性功能的方法(開短路測試)之一。飛測試機是一個在制造環境測試PCB抄板的系統。不是使用在傳統的在線測試機上所有的傳統針床(bed-of-nails)界面,飛針測試使用四到八
杭州PCB抄板公司-緯亞電子:多層PCB加工過程中必不可少的就是使用到壓合機,而壓合機壓力的均勻性和溫度的均勻性對壓合的品質影響相當之大,而如何通過試驗的方式進行定期的檢測其穩定性,從而保證產品的壓合品質呢。論壇里
杭州PCB抄板公司-緯亞電子:對于PCB技術的文章來說,作者可闡述近段時間來PCB設計工程師們所面臨的挑戰,因為這已成為評估PCB設計不可或缺的方面。在文章中,可以探討如何迎接這些挑戰及潛在的解決方案;在解決PCB設計評估問
杭州PCB抄板公司-緯亞電子:PCB電源管理一般來說是關于給PCB供電所涉及到的方方面面的。一些通常涉及的問題有: 1. 選擇各種DC-DC 轉換器為PCB供電; 2. 電源啟閉排序/跟蹤; 3. 電壓監測; 4. 上述全部。
杭州PCB抄板公司-緯亞電子:摘要: 隨著以計算機為先導的電路信號傳輸高速化的迅速發展,其中一個非常重要的問題就是:要求PCB在高速信號傳輸中保持信號穩定,不產生誤動作,這就要求所使用的PCB的特性阻抗控制精度化的提
杭州PCB抄板公司-緯亞電子:1前言 印制電路(Printed Circuit Board,PCB)是指在絕緣基材上按預定設計制成印制線路、印制元件或由兩者結合而成的導電圖形(稱為印制電路)。 對于印制板企業而言,一般具有訂
杭州PCB抄板公司-緯亞電子:PCB抄板信號隔離技術是使數字或模擬信號在發送時不存在穿越發送和接收端之間屏障的電流連接。這允許發送和接收端外的地或基準電平之差值可以高達幾千伏,并且防止可能損害信號的不同地電位
杭州PCB抄板公司-緯亞電子: 產品設計的可測試性(De sign For Testability. OFT) 也是產品可制造性的主要內容從生產角度考慮也是設計的工藝性之一.它是指在設計時考慮產品性能能夠檢測的難易程度,也就是說設計
杭州PCB抄板公司-緯亞電子:雖然印制電路板(PCB)布線在高速電路中具有關鍵的作用,但它往往是電路設計過程的最后幾個步驟之一。高速PCB布線有很多方面的問題,關于這個題目已有人撰寫了大量的文獻。本文主要從實踐
杭州PCB抄板公司-緯亞電子:接地平面 實際上需要討論的內容遠不止本文提到的這些,但是我們會重點突出一些關鍵特性并鼓勵讀者進一步探討這個問題。 接地平面起到公共基準電壓的作用,提供屏蔽,能夠散熱和減小寄
杭州PCB抄板公司-緯亞電子:要求2006年7月1日開始,電子電氣設備中禁止使用鉛、汞、六價鉻、鎘和多溴聯苯(PBB)、多溴二苯醚(PBDE);其中鎘限量指標 100PPm(0.01%),另五種限量l000ppm(0.1%)。企業出口歐盟的產品都需符合以上的限量要
杭州PCB抄板公司-緯亞電子:Cadence PCB設計仿真技術提供了一個全功能的模擬仿真器,并支持數字元件幫助解決幾乎所有的設計挑戰,從高頻系統到低功耗IC設計,這個強大的仿真引擎可以容易地同各個Cadence PCB原理圖輸入工具
杭州PCB抄板公司-緯亞電子:1、作用與特性 PCB(是英文Printed Circuie Board印制線路板的簡稱)上用鍍鎳來作為貴金屬和賤金屬的襯底鍍層,對某些單面印制板,也常用作面層。對于重負荷磨損的一些表面,如開關觸
杭州PCB抄板公司-緯亞電子:引言 PCB 光板測試機基本的測試原理是歐姆定律,其測試方法是將待測試點間加一定的測試電壓,用譯碼電路選中PCB 板上待測試的兩點,獲得兩點間電阻值對應的電壓信號,通過電壓比較電路,測試出兩
杭州PCB抄板公司-緯亞電子: 前言:汽車電子市場是繼電腦、通訊之后PCB的第三大應用領域。隨著汽車從傳統意義上的機械產品,逐步演化、發展成為智能化、信息化、機電一體化的高技術產品,電子技術在汽車上的應用已十
杭州PCB抄板公司-緯亞電子:線路板的電鍍工藝,大約可以分類:酸性光亮銅電鍍、電鍍鎳/金、電鍍錫,文章介紹的是關于在線路板加工過程是,電鍍工藝的技術以及工藝流程,以及具體操作方法. 二.工藝流程: 浸酸
杭州PCB抄板公司-緯亞電子:1: 印刷導線寬度選擇依據: 印刷導線的最小寬度與流過導線的電流大小有關: 線寬太小,剛印刷導線電阻大,線上的電壓降也就大,影響電路的性能, 線寬太寬,則布線密度不高,板面積增加,除了增
杭州PCB抄板公司-緯亞電子:如何有效地進行廢棄電路板的資源化回收處理,已經成為當前關系到我國經濟、社會和環境可持續發展及我國再生資源回收利用的一個新課題。 印制電路板(PCB)由玻璃纖維、強化樹脂和多
杭州PCB抄板公司-緯亞電子:PCB板剖制是PCB設計中的一項重要的內容。但是由于其中涉及到砂紙磨板(屬有害工種)、描線(屬簡單重復勞動),不少設計人員不愿從事這項工作。甚至許多設計人員認為PCB板剖制不是技術工作
杭州PCB抄板公司-緯亞電子訊:PCB分層堆疊設計控制EMI輻射 電源匯流排 電磁屏蔽 PCB堆疊 多電源層的設計 總結 作者:Rick Hartley 高級PCB硬體工程師 Applied Innovation Inc. 解決EMI問題的辦法很多,現代的EMI抑制方
傳統的多層板系將已成影及蝕刻的內層線路進行黑/棕化處理之后,加入膠片與外層銅箔進行單次壓合,隨后再進行鉆孔鍍通孔及外層線路顯影及蝕刻,最后再經過后處理的程序即完成多層板的成品,因此層與層之間的電路互聯便完全
在現代電子產品世界中,PCB(印刷電路板)是組成電子產品的重要環節,很難想象在一臺電子設備中有不采用PCB的,所以PCB的質量如何將對電子產品能否長期正常可靠工作帶來非常大的影響。提高 PCB的質量是電子產品制造廠商應
Impact Coating公司宣布,他們發明了一種可以代替電子連接器和PCB金手指及其它類似材料上的鍍金工藝的新的工藝——MaxPhase,它具有低成本和高耐磨性的優勢。 這種新的獨特工藝具相對于昂貴的電鍍
盡管現在的EDA工具很強大,但隨著PCB尺寸要求越來越小,器件密度越來越高,PCB設計的難度并不小。如何實現PCB高的布通率以及縮短設計時間呢?本文介紹PCB規劃、布局和布線的設計技巧和要點。 現在PCB設計的時間越來越短,越來
在PCB板的設計當中,可以通過分層、恰當的布局布線和安裝實現PCB的抗ESD設計。在設計過程中,通過預測可以將絕大多數設計修改僅限于增減元器件。通過調整PCB布局布線,能夠很好地防范ESD。 來自人體、環境甚至電子設備內
Q: 在電路板尺寸固定的情況下,如果設計中需要容納更多的功能,就往往需要提高PCB的走線密度,但是這樣有可能導致走線的相互干擾增強,同時走線過細也使阻抗無法降低,請專家介紹在高速(>100MHz)高密度PCB設計中的技巧? A: 在
覆銅,就是將PCB上閑置的空間作為基準面,然后用固體銅填充,這些銅區又稱為灌銅。敷銅的意義在于,減小地線阻抗,提高抗干擾能力;降低壓降,提高電源效率;還有,與地線相連,減小環路面積。如果PCB的地較多,有SGND、AGND、GND,等
隨著電子工業的飛速發展, 對印制電路板(PCB) 的焊接工藝和焊接質量要求越來越高. 以往熱固化和紫外光固化抗蝕劑都是用絲網圖形版印刷的. 但從線條的完全覆蓋性、尺寸精度等方面考慮,采用絲印圖形的方法已經不相適應
臺郡科技(6269)28日股價上漲0.2元,收盤價80元,取代健鼎科技(3044)成為上市柜印刷電路板產業鏈「探花」。 臺郡生產軟性印刷電路板(FPC),近年營運大幅揚升,9月、第三季合并營收均創歷史新高,也推升單季、前三季稅后純益
據統計,在國內大概有1150家制造商經營著1500家工廠,具體分布如下:華南地區(廣東省)約有530家制造商,華東地區(上海及附近地區)有320家制造商,另外還有300多家相對較小的制造商分布在中國各地。然而,在上述所謂的“制
射頻印制板(PCB)布局很容易出現各種缺陷工業、科學和醫療射頻(ISM-RF)產品的無數應用案例表明,這些產品的印制板(PCB)布局很容易出現各種缺陷。人們時常發現相同IC安裝到兩塊不同電路板上,所表現的性能指標會有顯著
PCB熱設計的檢驗方法:熱電偶 熱電現象的實際應用當然是利用熱電偶測量溫度。電子能量與散射之間的復雜關系,使得不同金屬的熱電勢彼此不同。既然熱電偶是這樣一種器件,它的兩個電極之間的熱電勢之差是熱電偶熱端
Protel 99 SE是Altium公司最為代表性和普遍性的一款功能強大、深受電路設計者歡迎使用的EDA設計系統軟件。它是將電路原理圖設計、PCB板圖設計、電路仿真和PLD設計等多個實用工具軟件組合后構成的EDA工作平臺,為
泰國政府于12日宣布1/3省份均為洪水受災區,而隨者洪水災情越演越烈,在泰國設有生產據點的日本企業也紛紛發表停工訊息。日本專業代工廠商加賀電子(KagaElectronicsCo.,Ltd.)于12日盤后宣布,該公司位于大城縣(Ayutth
9月28日上午,在安居區海特汽車產業園開工現場鑼鼓喧天、彩旗飄楊,全市2011年三季度項目集中開工儀式在此隆重舉行。“我宣布,海特汽車產業園、鐵路物流園建設項目、液晶顯示屏及筆記本PCB、汽車減震系統生產項
PCB暨組裝廠精成科第三季營運表現不如預期,單季合并營收為86.77億元,較上一季減少7.34%,除了傳統旺季效應冷清,市場競爭激烈,同業搶單積極,也是造成業績下滑的原因之一。 精成科先前于法說會上預期,7到10月的營
在電路設計中,一般我們很關心信號的質量問題,但有時我們往往局限在信號線上進行研究,而把電源和地當成理想的情況來處理,雖然這樣做能使問題簡化,但在高速設計中,這種簡化已經是行不通的了。盡管電路設計比較直接的結果是
隨著電路設計日趨復雜和高速,如何保證各種信號(特別是高速信號)完整性,也就是保證信號質量,成為難題。此時,需要借助傳輸線理論進行分析,控制信號線的特征阻抗匹配成為關鍵,不嚴格的阻抗控制,將引發相當大的信號反射和信
全球PCB大廠臺灣欣興為了持續鞏固龍頭地位,并且看好HDI長線發展趨勢,預計將一舉投入高達12億美元于中國大陸四川與江蘇設立2座新的生產基地。 欣興計劃將于中國江蘇南通與四川重慶兩江新區成立新的PCB生產基地,其中
請參考制作時間表及常見問題解答 常見問題回答: 1.你
昆山華航電子有限公司,專業從事SMT加工、貼片加工、PCB焊接加工、電路板焊接加工等。 1、質量的保證。采用機器設備自動焊接,確保產品的質量。焊點飽滿,色澤明亮,電子元件從0201,0402-PLCC,QFP,
昆山緯亞電子科技有限公司以印刷電路板(PCB)產品生產、經營為主的高科技企業, 主要生產單面線路板, 雙面線路板, 多層線路板(2~28層), 柔性線路板(FPC)等印刷電路板.公司由多名電路板行業的專業人士創建, 擁有10
昆山PCB公司-緯亞電子訊:在2010年起全球汽車產業由電子化世代進一步進入到自動化世代,也形成更加對于電子偵測的主動安全、通訊應用的依賴,加上谷歌GOOGLE的研發無人駕駛汽車的議題,更加使汽車電子化帶動車用PCB
昆山PCB公司-緯亞電子訊:目前,印制電路板(PCB)業,經過幾十年的發展,如今已成為全球性的一個新興的大行業。 PCB市場空間佐證近幾年來,中國電子信息產業高速發展,出口增長40%~45%,PCB產業卻落后于整體電子信息產
昆山PCB公司-緯亞電子訊:在當前信息及通信設備不斷更新和高度集成的發展趨勢下,勢必對PCB產品高速化要求,而高速化PCB對上游的覆銅板提出了高速化,而銅箔基板的高速化發展和應用已經站在了銅箔行業的面前,在本屆PCB
杭州PCB抄板公司-緯亞電子訊:從時尚人士青睞的IPAD、智能手機,到戰略產業的物聯網、三網融合、新型平板顯示,再到汽車電子、工業電子、航天電子等工業寵兒,甚至廣為人們關注的“稀土”、“蘋果&rdquo
杭州PCB抄板公司-緯亞電子訊:鴻海集團旗下印刷電路板廠(PCB)臻鼎科技控股昨(6)日舉辦上市前業績發表會,董事長沈慶芳表示,臻鼎從上半年的全球第七大迅速竄升為全球第四大,未來要挑戰全球最大的終極目標。
今(2011)年以來PCB廠耀華電子(2367-TW)以現金增資10億元股本募集15億元,加上來自銀行的融資奧援,其在宜蘭擴建的HDI二廠已宣布投產;而PCB產業今年最后一波籌資計劃包括瀚宇博德(5469-TW)、富喬工業(1815-TW)的籌資
精密金屬零件和 HDI鉆孔業務級基數低,增長較快,目前占比較小。跟 HDI扯上關系是公司最大的亮點,眾所周知,隨著電子產品廣泛朝著短、小、輕、薄趨勢發展,特別是 iphone等智能手機的流行,HDI板是目前PCB行業中成長最快的
受到近期歐債問題導致全球經濟情勢出現衰退疑慮,但臺灣PCB產業受惠如智能型手機、平板計算機與超輕薄筆電(Ultrabook)等終端產品持續熱銷下,包括HDI板、軟板需求仍旺,即使受景氣波動影響,衰退卻相當有限,與其他的電子
PCB制造商普遍認為超極本的熱銷將有助于刺激高密度互連(HDI)板的需求。此外,未來超極本的PCB將過渡至多層HDI。 目前超極本仍采用傳統2層HDI 的PCB,未來將升級至8層以上。 宏碁,華碩,聯想,東芝已推出它們的ul
耀華電子(2367)11月30日宣布斥資40億元打造的宜蘭新生產基地,二期廠房也進入試產,未來單月可生產四階至任意層高階高密度連接板200萬片,加上土城廠三階以上制程可達600萬片,搶坐全臺高階高密度連接板龍頭。 受
耀華電子(2367)昨(30)日宣布斥資40億元打造的宜蘭新生產基地,二期廠房也進入試產,未來單月可生產四階至任意層高階高密度連接板200萬片,加上土城廠三階以上制程可達600萬片,搶坐全臺高階高密度連接板龍頭。
臺灣 PCB 產業10 月份營收合計269.30 億新臺幣,環比微跌0.12%,同比增長14.03%。PCB 組裝業10 月份營收合計為65.46 億新臺幣,同比下滑10.11%,環比再次負增長11.95%。
根據ZVEI PCB和Electronic Systems的報道,德國八月份PCB營收達到過去10年里的第三個最高紀錄。與上月相比,8月營收增長2%,年初至今的增長數據比去年同期提高14%。 然而,收到的訂單數量大幅下降,主要是由于全
全球經濟情勢衰退,PCB類股中的華通、楠梓電今天慘遭跌停,但分析師表示,HDI需求仍旺,即使受景氣波動影響,衰退有限,第4季保守偏樂觀。 印刷電路板(PCB)類股的高密度連接板(HDI)族群今天開盤走弱,早盤包括華通、楠
尚茂電子(8291)昨(22)日敲定上柜承銷價每股10元,創上市柜印刷電路板產業鏈最低紀錄,公司期許未來成為掌握特色、創造藍海的小而美銅箔基板廠。 近期臺股不振,尚茂昨天興柜股價最低一度來到9.33元,但收盤時回升到9.99
亞馬遜平板計算機走紅,相關印刷電路板供應鏈昨(21)日證實確已加碼訂單并正式投料,有利支撐本季營運,耀華電子(2367)、欣興電子、瀚宇博德為主要受惠者。 亞馬遜(Amazon)平板計算機Kindle Fire相關高密度連接(HDI)板廠包
根據日本電子回路工業會(Japan Electronics Packaging Circuits Association;JPCA)最新公布的統計數據顯示,2011年9月份日本印刷電路板(PCB)產量較去年同月下滑4.8%至148.4萬平方公尺,已連續第13個月呈現下滑,惟減